江西日报社是以《江西日报》为核心的省委直属正厅级事业单位,与省属重点企业江西报业传媒集团一体化运行,实行采编与经营分离。现拥有江西日报、信息日报、江南都市报、新法治报、江西工人报、江西商报、传媒论坛等九报七刊,以及大江网、赣鄱云、江西新闻客户端、大江新闻客户端等122个新媒体平台,覆盖人群超过1.5亿,形成了覆盖省、市、县三级的“报、刊、网、端、微、云、屏”现代全媒体传播体系。融合智慧平台“赣鄱云”已建成70余个市、县级融媒体中心。曾连续九届十获中国新闻奖一等奖,创造江西新闻史上的纪录。2023年共有6件作品荣获中国新闻奖,其中一等奖2件、二等奖2件、三等奖2件,获奖总数位列全国省级党报第2位。
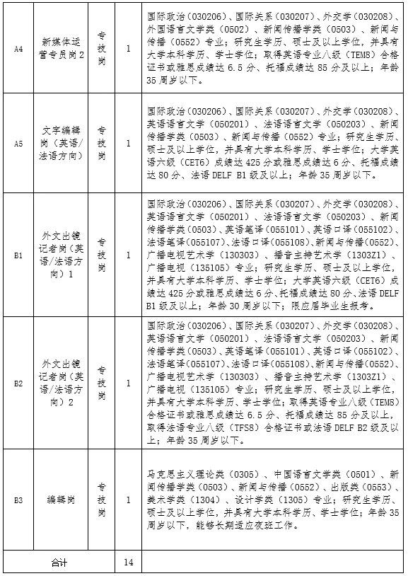
一、招聘岗位


二、报考条件
(一)报考人员须具备下列条件
1.具有中华人民共和国国籍;
2.遵守宪法和法律,拥护中国共产党的领导和社会主义制度;
3.具有良好的政治素质和道德品行;
4.具有招聘岗位所需的任职资格、职业资格、技能要求和身体条件;
5.具备招聘岗位所需要的其他条件。
(二)不得报考的情形
1.因犯罪受过刑事处罚的人员;
2.被开除中国共产党党籍或被开除公职的人员;
3.涉嫌违法违纪正在接受审查调查的人员,尚未解除党纪、政务等处分的人员;
4.在各级公务员、事业单位考试和法律规定的其他国家考试中被认定有严重违纪违规行为尚在禁考期内的人员;
5.被依法列为失信联合惩戒对象的人员;
6.现役军人;
7.在读的普通高校全日制非2024届毕业生(在读的全日制非2024届毕业生不能用已经取得的学历报考,如在读博士研究生不得以其已经取得的硕士研究生及以下学历报考);
8.考生不得报考聘用后即构成《事业单位人事管理回避规定》所列情形的岗位;也不得报考与本人有夫妻关系、直系血亲关系、三代以内旁系血亲关系以及近姻亲关系的人员担任领导成员的用人单位的岗位;
9.有服务期要求且仍在服务期内的机关事业单位正式在编人员;
10.法律法规规定不得聘用为事业单位工作人员的其他情形。
三、报考注意事项
1.招聘岗位条件中“年龄30周岁以下”是指1993年4月29日以后出生,“年龄35周岁以下”是指1988年4月29日以后出生。
2.招聘岗位条件中的学科专业按照《学科专业目录汇编》设置(见附件1),专业名称后括号中的数字为学科专业代码。报考人员所学专业名称和代码必须与招聘岗位要求相同,请特别注意区分学术硕士和专业硕士代码。
若报考人员所学专业未列入《学科专业目录汇编》的,可选择招聘岗位中的相近专业报考,其所学专业须与报考岗位要求专业的学科或专业学位类别相同,且主要必修课程基本一致,并在报名时提供招生简章、毕业证书、所学专业课程成绩单(须毕业院校的教务处或研究生院盖章)、毕业院校专业设置的说明等材料,由招聘单位按有关规定进行专业认定。
除专业目录有列出培养方向的专业外,其他毕业证上的专业名称后面以括号等形式列出的培养方向不能作为报名专业的依据。
3.限应届毕业生报考的岗位,报考人员须为通过全国统一的高考、普通高校专升本考试或研究生入学考试,在国内普通高等学校或承担研究生教育任务的科研机构就读,且就读期间人事关系(个人人事档案、工资关系)和组织关系转入就读院校或科研机构的2024届普通高校毕业生。
除2024届普通高校毕业生外,择业期内未落实工作单位的普通高校毕业生(即:国家统一招生的普通高校毕业生离校时和在国家规定的2年择业期内未落实工作单位,档案、组织关系等仍保留在原毕业学校或保留在各级毕业生就业主管部门、毕业生就业指导服务中心、各级人才交流服务机构和各级公共就业服务机构的毕业生)也可报考限应届毕业生的岗位。
2023年9月1日至报名截止日期间取得国(境)外学历学位并已完成教育部门学历认证的留学回国人员和在国家规定的2年择业期内未落实工作单位的留学回国人员,可以报考限应届毕业生的岗位。
非普通高等学历教育的其他国民教育形式(函授、自学考试、网络教育、夜大、电大、成人教育等)毕业生的考生身份均为非应届毕业生。
4.国(境)外学历学位须经教育部留学服务中心认证。国(境)外学历学位的在读人员既不能以其尚未取得的国(境)外学历学位证书进行报考,也不能以其已取得的其他学历学位证书进行报考。
5.2024届普通高校毕业生须于2024年8月31日前取得岗位要求的学历学位证书(应届博士毕业生可放宽到2024年12月31日,特殊学制的按教育部门相关规定执行),未按时取得相应学历学位者,取消聘用资格。
四、报名办法
1.报名时间:即日起至2024年5月15日17时。
2.报名方式:请报考人员将报名材料发送至报名邮箱jxrbzp2024@163.com,邮件主题和报名材料压缩包附件均命名为:拟应聘岗位序号+拟应聘岗位+姓名+所学专业+联系电话(例如:A1+全媒体采编岗1+张三+新闻学+13900000000)。每人限报一个岗位,多报无效。
3.报考人员需提交以下材料:
(1)本人签名的《江西日报社2024年公开招聘工作人员报名表》PDF扫描件(附件2);
(2)个人简历;
(3)近期免冠1寸彩色电子证件照片(白底);
(4)有效期内的二代居民身份证(正反面)扫描件;
(5)各学历阶段的学历学位证书、带二维码有效期内的《教育部学历证书电子注册备案表》和《中国高等教育学位在线验证报告》。国(境)外学历学位须提供教育部留学服务中心认证的《国外学历学位认证书》或《港澳台学历学位认证书》。2024届普通高校毕业生如尚未取得学历学位证,须提供研究生学籍在线验证报告以及经学校审核盖章的就业推荐表或就业推荐证明。
(6)所学专业未列入专业目录的,需提供招生简章、毕业证书、所学专业课程成绩单(须毕业院校的教务处或研究生院盖章)、毕业院校专业设置的说明等材料。
(7)报考“限应届毕业生”岗位的择业期内未落实工作单位的普通高校毕业生,须提供择业期有关证明(包括原毕业学校或保留在各级毕业生就业主管部门、毕业生就业指导服务中心、各级人才交流服务机构和各级公共就业服务机构等开具的《档案保管证明》),开具时间在2024年2月以后。
(8)符合所应聘岗位要求的其他证明材料。包括语言水平能力证书、职业资格证书等。
(9)机关、事业单位正式在编人员报考,需按干部人事管理权限提供所在单位出具的同意报考证明。
五、资格审查
1.资格初审。根据招聘公告中的岗位招聘条件及报名要求,我社将对报考人员资格(邮箱电子材料)进行资格初审。报名材料不全或不符合要求的,报考人员应在通知期限内及时补充完善,并按要求再次提交审查,逾期未提交的视为报名不成功。
2.资格复审。在面试之前,对入闱面试人员进行现场资格复审。资格复审人员须携带报名材料的原件及复印件于指定时间到指定地点进行资格复审。
3.资格审查贯穿招聘工作全过程,凡发现弄虚作假或不符合岗位条件者,一经查实取消其考试、聘用资格,由此造成的后果由考生本人承担。
六、考核
1.考核方式
A1-A5岗:采取“专业笔试+结构化面试”方式进行,成绩均采取百分制,各占总成绩的50%。总成绩计算办法为:考核总成绩=专业笔试成绩×50%+结构化面试成绩×50%(总成绩采用四舍五入法精确到小数点后两位)。
B1-B3岗:采取“专业笔试+应用能力测试+结构化面试”方式进行,成绩均采取百分制,分别占总成绩的20%、30%、50%。总成绩计算办法为:考核总成绩=专业笔试成绩×20%+应用能力测试成绩×30%+结构化面试成绩×50%(总成绩采用四舍五入法精确到小数点后两位)。
2.考核内容
专业笔试主要考察应聘人员的相关专业知识。A1、A2、B3岗考察时事政治知识、新闻策划与采编能力、综合常识等。A3、A4、A5、B1、B2岗考察国际国内时事政治知识、新闻策划与采编能力、外语专业水平、综合常识等。
结构化面试主要考察应聘人员的专业知识、综合分析、组织协调、职业道德、语言表达等综合素质。应用能力测试主要测查与招考职位相关的专业基础和实际场景运用能力。
3.开考比例
对报名成功人数与招聘人数之比达不到3:1的岗位,相应核减该岗位的招聘人数,直至取消该岗位的招聘。
4.入闱面试比例
A1-A5岗根据笔试成绩从高分到低分按岗位招聘人数1∶3比例确定各岗位入闱结构化面试人员(如遇末位同分情况一并入闱面试)。
B1-B3岗根据折算专业笔试和应用能力测试成绩之和(专业笔试成绩×20%+应用能力测试成绩×30%)从高分到低分按照岗位招聘人数1∶3比例确定各岗位入闱结构化面试人员(如遇末位同分情况一并入闱面试)。B1-B3岗专业笔试合格线为60分,未达到合格线将不进入应用能力测试。对参加应用能力测试人数和招聘计划人数未达到3:1的岗位,该岗位应用能力测试成绩70分及以上的考生全部入闱结构化面试。
5.资格复审未通过、主动放弃面试资格或未按时参加资格复审的人员取消面试资格,对以上情况产生的人员空缺,从本岗位未入闱考生中按照笔试成绩(或折算成绩)从高分到低分依次递补。递补人员须通过资格复审后方能参加面试,无人可递补时,将组织现有入闱考生进行面试(面试当日临时放弃的不予递补)。
6.面试后,按照考核总成绩排名确定拟聘人选。总成绩低于70分不予聘用。
7.各环节考试时间和地点另行通知。指定时间未到者视为自动放弃。考核成绩将通过“大江网”予以公布。
七、体检、考察、公示
1.体检。根据考生考核总成绩从高分到低分按岗位招聘人数1:1的比例确定体检对象(如总成绩相同,则按结构化面试成绩从高分到低分的顺序确定)。体检由报社统一组织,参照《公务员体检通用标准(试行)》(人社部发〔2016〕140号)执行。所有费用自理,体检不合格的不予聘用。需诚信体检,凡弄虚作假者,一经查实即取消聘用资格。
2.考察。对体检合格人员进行考察,主要考察政治素质、道德品行、业务能力、工作实绩、遵守法纪、身心健康等情况。
3.公示。对考察合格的拟聘用人员进行为期7个工作日的公示。
4.递补。因体检、考察、公示不合格或考生自动放弃造成的空岗,在本岗位考核总成绩70分及以上的考生中,按总成绩排名依次递补。递补人员应按规定进行体检、考察及公示。其他原因造成的招聘岗位空缺一律不予递补。
八、聘用、待遇
1.聘用。经考核、体检和考察合格,公示无异议的拟聘用人员,按规定办理聘用手续,最低服务期限为五年。依照国家和报社有关规定实行试用期。试用期满考核不合格的,按有关规定予以解聘。
2.待遇。聘用人员享受事业单位工作人员待遇,统一纳入事业单位编制管理,待遇按有关规定执行。
九、联系方式
联系电话:0791-86847225
联系人:吴老师
咨询时间:工作日9:00-11:30 14:30-18:00
附件(扫描下方二维码获取):
1.《学科专业目录汇编》
2.《江西日报社2024年公开招聘工作人员报名表》
3.《报名表填写说明》
学科专业目录汇编

江西日报社2024年公开招聘工作人员报名表

报名表填写说明
信息来源:江西日报
微信扫一扫,加客服为好友
第一时间处理您所遇到的问题